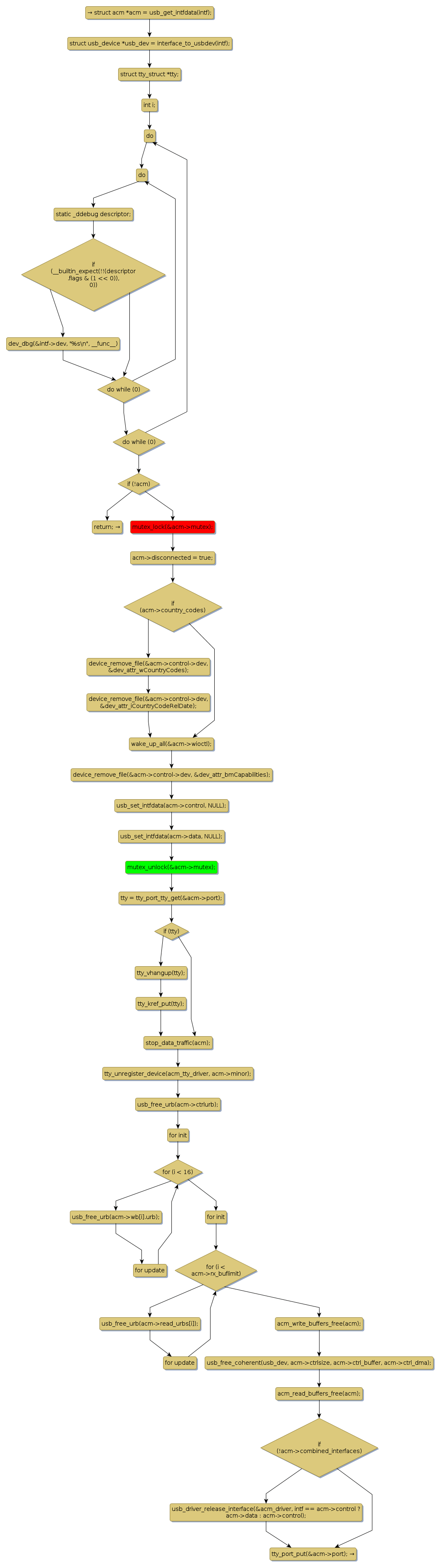
Instance Verification Kit (IVK)
mutex lock @ [38368+24+/linux-3.19-rc1/drivers/usb/class/cdc-acm.c]
Instance Signature: mutex
|
The Matching Pair Graph:
|
|
Function Name
|
Control Flow Graph (CFG)
|
Events Flow Graph (EFG)
|
Source Correspondence
|
|
acm_disconnect
|
|
|
[38077+14+/linux-3.19-rc1/drivers/usb/class/cdc-acm.c]
|